

النبات

مواضيع عامة في علم النبات

الجذور - السيقان - الأوراق

النباتات الوعائية واللاوعائية

البذور (مغطاة البذور - عاريات البذور)

الطحالب

النباتات الطبية


الحيوان

مواضيع عامة في علم الحيوان

علم التشريح

التنوع الإحيائي

البايلوجيا الخلوية


الأحياء المجهرية

البكتيريا

الفطريات

الطفيليات

الفايروسات


علم الأمراض

الاورام

الامراض الوراثية

الامراض المناعية

الامراض المدارية

اضطرابات الدورة الدموية

مواضيع عامة في علم الامراض

الحشرات


التقانة الإحيائية

مواضيع عامة في التقانة الإحيائية


التقنية الحيوية المكروبية

التقنية الحيوية والميكروبات

الفعاليات الحيوية

وراثة الاحياء المجهرية

تصنيف الاحياء المجهرية

الاحياء المجهرية في الطبيعة

أيض الاجهاد

التقنية الحيوية والبيئة

التقنية الحيوية والطب

التقنية الحيوية والزراعة

التقنية الحيوية والصناعة

التقنية الحيوية والطاقة

البحار والطحالب الصغيرة

عزل البروتين

هندسة الجينات


التقنية الحياتية النانوية

مفاهيم التقنية الحيوية النانوية

التراكيب النانوية والمجاهر المستخدمة في رؤيتها

تصنيع وتخليق المواد النانوية

تطبيقات التقنية النانوية والحيوية النانوية

الرقائق والمتحسسات الحيوية

المصفوفات المجهرية وحاسوب الدنا

اللقاحات

البيئة والتلوث


علم الأجنة

اعضاء التكاثر وتشكل الاعراس

الاخصاب

التشطر

العصيبة وتشكل الجسيدات

تشكل اللواحق الجنينية

تكون المعيدة وظهور الطبقات الجنينية

مقدمة لعلم الاجنة


الأحياء الجزيئي

مواضيع عامة في الاحياء الجزيئي


علم وظائف الأعضاء


الغدد

مواضيع عامة في الغدد

الغدد الصم و هرموناتها

الجسم تحت السريري

الغدة النخامية

الغدة الكظرية

الغدة التناسلية

الغدة الدرقية والجار الدرقية

الغدة البنكرياسية

الغدة الصنوبرية

مواضيع عامة في علم وظائف الاعضاء

الخلية الحيوانية

الجهاز العصبي

أعضاء الحس

الجهاز العضلي

السوائل الجسمية

الجهاز الدوري والليمف

الجهاز التنفسي

الجهاز الهضمي

الجهاز البولي


المضادات الميكروبية

مواضيع عامة في المضادات الميكروبية

مضادات البكتيريا

مضادات الفطريات

مضادات الطفيليات

مضادات الفايروسات

علم الخلية

الوراثة

الأحياء العامة

المناعة

التحليلات المرضية

الكيمياء الحيوية

مواضيع متنوعة أخرى

الانزيمات
مكنون المهبل الميكروبي Vaginal Microbiome
المؤلف:
د.زهرة محمود الخفاجي
المصدر:
موسوعة الحياة
الجزء والصفحة:
6-9-2020
2627
مكنون المهبل الميكروبي Vaginal Microbiome
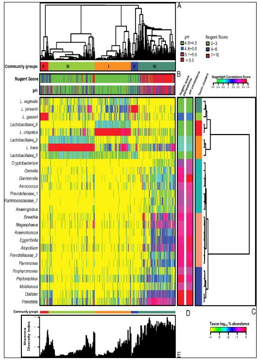
فلورا المهبل الطبيعية التي تعد من الضروريات لحفظ الصحة الإنجابية وسير عملية الحمل بشكل طبيعي ،واضطرابات توازن الأحياء فيها يمكن ان تؤدي الى العديد من المشاكل مثل الإصابات والعقم . والأحياء الشائعة هي العصيات اللبنية المنتجة لحامض اللاكتيك في حالة الصحة لذا يعد ارتفاع عدد العصيات اللبنية وانخفاض الرقم الهيدروجيني pH عن 4.5 مؤشرا صحيا ، ولكن مع هذا فهنالك بعض حالات الصحة التي لا توجد فيها العصيات اللبنية وانما البدائل المنتجة للحامض وبذلك يكون انخفاض الرقم الهيدروجيني هو الدليل المرشح للتنبؤ بصحة المهبل . والبحث عن المكنون الميكروبي المركزي لم يظهر ان هنالك مثل هذا التجمع المركزي أو الأساسي على الأقل في النساء في سن الإنجاب كما تم البحث عنه باستعمال البروتين الوصيف Chaperonin60. وهنالك عددا" من الأسباب التي تؤثر في نوعية الأحياء التي تقطن المهبل فالأمراض والإصابات تكون من الأسباب المؤثرة في ظهور الاختلافات وكذلك يؤثر نمط الحياة والعناية الصحية والسيطرة على الولادة وأكثر العوامل وهذا قد يعود الى الاختلاف في المناعة الفطرية Race المؤثرة هو المضيف كما يتبين من تأثير العرق Innate Immunity وتطبع الجهاز المناعي والاختلاف في مستلمات الطبقة الطلائية المبطنة . وقد أشارت دراسات جينوم المجتمع الى ان الأحياء تتوزع بنمط معين على الأعراق المختلفة وايضا على الرقم الهيدروجيني كما موضح في الاتي :


وتقاس صحة المهبل باستعمال Nugent Scoring Syste الذي يركز على حساب العصيات اللبنية في المهبل .

الاكثر قراءة في الأحياء العامة
اخر الاخبار
اخبار العتبة العباسية المقدسة
الآخبار الصحية

قسم الشؤون الفكرية يصدر كتاباً يوثق تاريخ السدانة في العتبة العباسية المقدسة
"المهمة".. إصدار قصصي يوثّق القصص الفائزة في مسابقة فتوى الدفاع المقدسة للقصة القصيرة
(نوافذ).. إصدار أدبي يوثق القصص الفائزة في مسابقة الإمام العسكري (عليه السلام)